Criminal law involves a structured system of courts, procedures, and... Show more
Sign up to see the contentIt's free!
Access to all documents
Improve your grades
Join milions of students
By signing up you accept Terms of Service and Privacy Policy
Subjects
Classic Dramatic Literature
Modern Lyric Poetry
Influential English-Language Authors
Classic and Contemporary Novels
Literary Character Analysis
Romantic and Love Poetry
Reading Analysis and Interpretation
Evidence Analysis and Integration
Author's Stylistic Elements
Figurative Language and Rhetoric
Show all topics
Human Organ Systems
Cellular Organization and Development
Biomolecular Structure and Organization
Enzyme Structure and Regulation
Cellular Organization Types
Biological Homeostatic Processes
Cellular Membrane Structure
Autotrophic Energy Processes
Environmental Sustainability and Impact
Neural Communication Systems
Show all topics
Social Sciences Research & Practice
Social Structure and Mobility
Classic Social Influence Experiments
Social Systems Theories
Family and Relationship Dynamics
Memory Systems and Processes
Neural Bases of Behavior
Social Influence and Attraction
Psychotherapeutic Approaches
Human Agency and Responsibility
Show all topics
Chemical Sciences and Applications
Chemical Bond Types and Properties
Organic Functional Groups
Atomic Structure and Composition
Chromatographic Separation Principles
Chemical Compound Classifications
Electrochemical Cell Systems
Periodic Table Organization
Chemical Reaction Kinetics
Chemical Equation Conservation
Show all topics
Nazi Germany and Holocaust 1933-1945
World Wars and Peace Treaties
European Monarchs and Statesmen
Cold War Global Tensions
Medieval Institutions and Systems
European Renaissance and Enlightenment
Modern Global Environmental-Health Challenges
Modern Military Conflicts
Medieval Migration and Invasions
World Wars Era and Impact
Show all topics
623
•
Updated 23 Feb 2026
•
Olivia Sorae
@oliviasorae_agkz
Criminal law involves a structured system of courts, procedures, and... Show more











Ever wondered what actually happens when someone gets arrested? The criminal process starts when a defendant either pleads guilty (and gets sentenced straight away) or pleads not guilty (leading to a trial).
There are two main criminal courts: Magistrates Courts and Crown Courts. The judge's job is to keep everything fair and make sure legal rules are followed properly.
Who decides if someone's guilty? In Magistrates Courts, it's either a District Judge or lay magistrates. In Crown Court, a jury makes that crucial decision.
Quick Tip: Remember that pleading guilty means immediate sentencing, whilst pleading not guilty means you'll face a full trial.

Magistrates Courts handle the bulk of criminal cases in England and Wales. They're staffed by either legally qualified District Judges or lay magistrates (ordinary people without legal training).
Here's what they deal with: all summary offences (minor crimes), triable either way cases that stay in their court, and the first hearing of serious indictable offences. They also sort out practical stuff like arrest warrants and bail applications.
One important role is running Youth Courts for defendants aged 10-17. These courts handle young offenders differently from adults, recognising that children need different approaches.
Remember: Magistrates Courts are your local criminal courts - they handle about 95% of all criminal cases!

Crown Court is where the serious stuff happens. They deal with all indictable offences (the most serious crimes) and any triable either way cases sent up from Magistrates Courts.
When someone pleads guilty, the judge sits alone to handle the case and impose a sentence. But when someone pleads not guilty, that's when you get the full courtroom drama with a jury.
The judge has several key jobs during a jury trial: control the courtroom, make decisions about legal issues, explain the law and evidence to the jury, and sentence defendants found guilty. Meanwhile, the prosecution (usually the CPS) tries to prove guilt, whilst the defendant only needs to create reasonable doubt.
Key Point: In Crown Court, the jury decides guilt or innocence, but the judge controls everything else and decides on sentences.

Criminal offences fall into three categories, and understanding these is essential for knowing which court will hear your case.
Summary offences are the least serious - think drink driving, common assault, or stealing goods worth less than £200. These stay in Magistrates Court and have fines ranging from £200 to unlimited depending on the severity level.
Triable either way offences can go to either court. Examples include theft over £200 and assault causing actual bodily harm (ABH). If magistrates think their sentencing powers aren't enough, they can send the case to Crown Court.
Indictable offences are the most serious crimes like murder, manslaughter, and robbery. These must go to Crown Court, though the first hearing happens in Magistrates Court just to establish identity and sort out bail.
Memory Tip: Think of it as a ladder - summary (bottom), triable either way (middle), indictable (top) - with more serious crimes climbing higher up the court system.

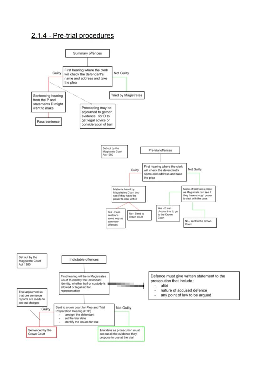
The pre-trial process varies depending on the type of offence, but it always starts with checking the defendant's identity and taking their plea.
For summary offences, if you plead guilty, you'll be sentenced immediately after the magistrates hear from both sides. Plead not guilty, and you'll get a trial date - though proceedings might be adjourned to gather more evidence or sort out legal representation.
Triable either way cases involve a mode of trial hearing where magistrates decide if they can handle the case. If their powers aren't sufficient, or if the defendant chooses, the case goes to Crown Court.
Indictable offences always end up in Crown Court for a Plea and Trial Preparation Hearing (PTPH). This is where they formally charge the defendant (called arraignment), set trial dates, and identify key issues. The defence must provide written statements about their strategy, including any alibi evidence.
Important: The more serious the offence, the more complex and lengthy the pre-trial process becomes.

Unhappy with your result? The Criminal Appeal Act 1995 gives defendants the right to appeal, whether it's about perceived errors in law, facts, or procedure.
If you were found guilty, you can appeal against your sentence to Crown Court. They might confirm it, decrease it, or even increase it (though only up to what magistrates could have originally imposed).
For those convicted after pleading not guilty, you can appeal against both the conviction and sentence. Crown Court will conduct a complete rehearing with a judge and two lay magistrates, and they can consider new evidence that wasn't available during the original trial.
This appeal system ensures that mistakes can be corrected and that defendants get a fair second chance when things go wrong at the magistrates level.
Reality Check: Appeals aren't automatic wins - you need solid grounds to show something went genuinely wrong in your original trial.

Case stated appeals are a different route that goes straight to the Queen's Bench Divisional Court, bypassing the usual appeal process.
Here's how it works: magistrates (or Crown Court) are asked to state the case by setting out the facts and their decision. The appeal argues that they got the law wrong based on those facts - it's purely about legal interpretation, not about what actually happened.
These appeals are heard by a panel of judges (usually two) with no witnesses involved. The main argument is always that magistrates made a mistake about the law, not about the facts of the case.
The Divisional Court can confirm, change, or reverse the original decision, or send it back to magistrates with instructions. There's even a possibility of a further appeal to the Supreme Court for really important legal questions.
Key Insight: Case stated appeals are about getting the law right, not about re-arguing what happened - think legal clarification rather than factual disputes.

Crown Court appeals are more complex and require permission to appeal under the Criminal Appeal Act 1995. A single judge from the Court of Appeal decides whether your case has merit - this filters out weak appeals and saves court time.
Defendants can appeal against conviction or sentence to the Criminal Division. If you have new evidence, it must be believable and significant enough to potentially change the outcome. The court considers whether this evidence would have been allowed at the original trial.
The Criminal Division has wide-ranging powers: they can overturn convictions (quash), reduce them to lesser offences, decrease sentences, dismiss appeals entirely, or order a completely new trial with a fresh jury.
This system balances giving defendants a fair chance to challenge wrongful convictions whilst preventing endless, frivolous appeals that would clog up the courts.
Pro Tip: Appeals aren't easy wins - you need either a clear legal error or compelling new evidence that wasn't available during your original trial.

Normally, if you're found not guilty, that's the end of it - but there are two rare exceptions where the prosecution can challenge an acquittal.
First, if the jury was nobbled (bribed or threatened), the case can be reopened. Second, under the Criminal Justice Act 2003, cases can be retried when there's new and compelling evidence of guilt, but only for serious offences like rape, terrorism, or racially motivated attacks.
This creates an exception to double jeopardy - the principle that you can't be tried twice for the same offence. However, the Director of Public Prosecutions must personally consent to reopening investigations.
These provisions are controversial because they challenge a fundamental protection, but they exist to ensure that serious criminals don't escape justice due to corrupt juries or major new evidence discoveries.
Important Note: These exceptions are extremely rare and only apply to the most serious crimes with overwhelming new evidence.

Section 142 of the Criminal Justice Act 2003 sets out five key purposes for sentencing adults: punishment, crime reduction, rehabilitation, public protection, and reparation.
Punishment is about giving offenders what they deserve - it's the "eye for an eye" approach where the sentence should match the crime's severity. Tariff sentences ensure consistency, so similar crimes get similar punishments regardless of who's in the dock.
Deterrence works two ways: individual deterrence aims to stop the offender reoffending through fear of punishment, whilst general deterrence sends a message to potential criminals. Think heavy prison sentences or substantial fines that make others think twice.
These aims sometimes conflict - punishment might require a harsh sentence, whilst rehabilitation might need community service and support. Judges must balance these competing objectives when deciding sentences.
Real World: Modern sentencing tries to be smart about reducing future crime, not just punishing past behaviour - it's about making society safer overall.
Our AI Companion is a student-focused AI tool that offers more than just answers. Built on millions of Knowunity resources, it provides relevant information, personalised study plans, quizzes, and content directly in the chat, adapting to your individual learning journey.
You can download the app from Google Play Store and Apple App Store.
That's right! Enjoy free access to study content, connect with fellow students, and get instant help – all at your fingertips.
App Store
Google Play
The app is very easy to use and well designed. I have found everything I was looking for so far and have been able to learn a lot from the presentations! I will definitely use the app for a class assignment! And of course it also helps a lot as an inspiration.
Stefan S
iOS user
This app is really great. There are so many study notes and help [...]. My problem subject is French, for example, and the app has so many options for help. Thanks to this app, I have improved my French. I would recommend it to anyone.
Samantha Klich
Android user
Wow, I am really amazed. I just tried the app because I've seen it advertised many times and was absolutely stunned. This app is THE HELP you want for school and above all, it offers so many things, such as workouts and fact sheets, which have been VERY helpful to me personally.
Anna
iOS user
Best app on earth! no words because it’s too good
Thomas R
iOS user
Just amazing. Let's me revise 10x better, this app is a quick 10/10. I highly recommend it to anyone. I can watch and search for notes. I can save them in the subject folder. I can revise it any time when I come back. If you haven't tried this app, you're really missing out.
Basil
Android user
This app has made me feel so much more confident in my exam prep, not only through boosting my own self confidence through the features that allow you to connect with others and feel less alone, but also through the way the app itself is centred around making you feel better. It is easy to navigate, fun to use, and helpful to anyone struggling in absolutely any way.
David K
iOS user
The app's just great! All I have to do is enter the topic in the search bar and I get the response real fast. I don't have to watch 10 YouTube videos to understand something, so I'm saving my time. Highly recommended!
Sudenaz Ocak
Android user
In school I was really bad at maths but thanks to the app, I am doing better now. I am so grateful that you made the app.
Greenlight Bonnie
Android user
very reliable app to help and grow your ideas of Maths, English and other related topics in your works. please use this app if your struggling in areas, this app is key for that. wish I'd of done a review before. and it's also free so don't worry about that.
Rohan U
Android user
I know a lot of apps use fake accounts to boost their reviews but this app deserves it all. Originally I was getting 4 in my English exams and this time I got a grade 7. I didn’t even know about this app three days until the exam and it has helped A LOT. Please actually trust me and use it as I’m sure you too will see developments.
Xander S
iOS user
THE QUIZES AND FLASHCARDS ARE SO USEFUL AND I LOVE Knowunity AI. IT ALSO IS LITREALLY LIKE CHATGPT BUT SMARTER!! HELPED ME WITH MY MASCARA PROBLEMS TOO!! AS WELL AS MY REAL SUBJECTS ! DUHHH 😍😁😲🤑💗✨🎀😮
Elisha
iOS user
This apps acc the goat. I find revision so boring but this app makes it so easy to organize it all and then you can ask the freeeee ai to test yourself so good and you can easily upload your own stuff. highly recommend as someone taking mocks now
Paul T
iOS user
The app is very easy to use and well designed. I have found everything I was looking for so far and have been able to learn a lot from the presentations! I will definitely use the app for a class assignment! And of course it also helps a lot as an inspiration.
Stefan S
iOS user
This app is really great. There are so many study notes and help [...]. My problem subject is French, for example, and the app has so many options for help. Thanks to this app, I have improved my French. I would recommend it to anyone.
Samantha Klich
Android user
Wow, I am really amazed. I just tried the app because I've seen it advertised many times and was absolutely stunned. This app is THE HELP you want for school and above all, it offers so many things, such as workouts and fact sheets, which have been VERY helpful to me personally.
Anna
iOS user
Best app on earth! no words because it’s too good
Thomas R
iOS user
Just amazing. Let's me revise 10x better, this app is a quick 10/10. I highly recommend it to anyone. I can watch and search for notes. I can save them in the subject folder. I can revise it any time when I come back. If you haven't tried this app, you're really missing out.
Basil
Android user
This app has made me feel so much more confident in my exam prep, not only through boosting my own self confidence through the features that allow you to connect with others and feel less alone, but also through the way the app itself is centred around making you feel better. It is easy to navigate, fun to use, and helpful to anyone struggling in absolutely any way.
David K
iOS user
The app's just great! All I have to do is enter the topic in the search bar and I get the response real fast. I don't have to watch 10 YouTube videos to understand something, so I'm saving my time. Highly recommended!
Sudenaz Ocak
Android user
In school I was really bad at maths but thanks to the app, I am doing better now. I am so grateful that you made the app.
Greenlight Bonnie
Android user
very reliable app to help and grow your ideas of Maths, English and other related topics in your works. please use this app if your struggling in areas, this app is key for that. wish I'd of done a review before. and it's also free so don't worry about that.
Rohan U
Android user
I know a lot of apps use fake accounts to boost their reviews but this app deserves it all. Originally I was getting 4 in my English exams and this time I got a grade 7. I didn’t even know about this app three days until the exam and it has helped A LOT. Please actually trust me and use it as I’m sure you too will see developments.
Xander S
iOS user
THE QUIZES AND FLASHCARDS ARE SO USEFUL AND I LOVE Knowunity AI. IT ALSO IS LITREALLY LIKE CHATGPT BUT SMARTER!! HELPED ME WITH MY MASCARA PROBLEMS TOO!! AS WELL AS MY REAL SUBJECTS ! DUHHH 😍😁😲🤑💗✨🎀😮
Elisha
iOS user
This apps acc the goat. I find revision so boring but this app makes it so easy to organize it all and then you can ask the freeeee ai to test yourself so good and you can easily upload your own stuff. highly recommend as someone taking mocks now
Paul T
iOS user
Olivia Sorae
@oliviasorae_agkz
Criminal law involves a structured system of courts, procedures, and sentencing that affects everyone in society. Understanding how criminal cases move through the courts - from the initial charge to potential appeals - is crucial for grasping how justice works... Show more

Access to all documents
Improve your grades
Join milions of students
By signing up you accept Terms of Service and Privacy Policy
Ever wondered what actually happens when someone gets arrested? The criminal process starts when a defendant either pleads guilty (and gets sentenced straight away) or pleads not guilty (leading to a trial).
There are two main criminal courts: Magistrates Courts and Crown Courts. The judge's job is to keep everything fair and make sure legal rules are followed properly.
Who decides if someone's guilty? In Magistrates Courts, it's either a District Judge or lay magistrates. In Crown Court, a jury makes that crucial decision.
Quick Tip: Remember that pleading guilty means immediate sentencing, whilst pleading not guilty means you'll face a full trial.

Access to all documents
Improve your grades
Join milions of students
By signing up you accept Terms of Service and Privacy Policy
Magistrates Courts handle the bulk of criminal cases in England and Wales. They're staffed by either legally qualified District Judges or lay magistrates (ordinary people without legal training).
Here's what they deal with: all summary offences (minor crimes), triable either way cases that stay in their court, and the first hearing of serious indictable offences. They also sort out practical stuff like arrest warrants and bail applications.
One important role is running Youth Courts for defendants aged 10-17. These courts handle young offenders differently from adults, recognising that children need different approaches.
Remember: Magistrates Courts are your local criminal courts - they handle about 95% of all criminal cases!

Access to all documents
Improve your grades
Join milions of students
By signing up you accept Terms of Service and Privacy Policy
Crown Court is where the serious stuff happens. They deal with all indictable offences (the most serious crimes) and any triable either way cases sent up from Magistrates Courts.
When someone pleads guilty, the judge sits alone to handle the case and impose a sentence. But when someone pleads not guilty, that's when you get the full courtroom drama with a jury.
The judge has several key jobs during a jury trial: control the courtroom, make decisions about legal issues, explain the law and evidence to the jury, and sentence defendants found guilty. Meanwhile, the prosecution (usually the CPS) tries to prove guilt, whilst the defendant only needs to create reasonable doubt.
Key Point: In Crown Court, the jury decides guilt or innocence, but the judge controls everything else and decides on sentences.

Access to all documents
Improve your grades
Join milions of students
By signing up you accept Terms of Service and Privacy Policy
Criminal offences fall into three categories, and understanding these is essential for knowing which court will hear your case.
Summary offences are the least serious - think drink driving, common assault, or stealing goods worth less than £200. These stay in Magistrates Court and have fines ranging from £200 to unlimited depending on the severity level.
Triable either way offences can go to either court. Examples include theft over £200 and assault causing actual bodily harm (ABH). If magistrates think their sentencing powers aren't enough, they can send the case to Crown Court.
Indictable offences are the most serious crimes like murder, manslaughter, and robbery. These must go to Crown Court, though the first hearing happens in Magistrates Court just to establish identity and sort out bail.
Memory Tip: Think of it as a ladder - summary (bottom), triable either way (middle), indictable (top) - with more serious crimes climbing higher up the court system.

Access to all documents
Improve your grades
Join milions of students
By signing up you accept Terms of Service and Privacy Policy
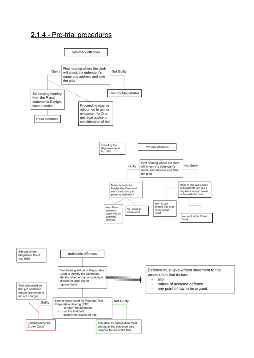
The pre-trial process varies depending on the type of offence, but it always starts with checking the defendant's identity and taking their plea.
For summary offences, if you plead guilty, you'll be sentenced immediately after the magistrates hear from both sides. Plead not guilty, and you'll get a trial date - though proceedings might be adjourned to gather more evidence or sort out legal representation.
Triable either way cases involve a mode of trial hearing where magistrates decide if they can handle the case. If their powers aren't sufficient, or if the defendant chooses, the case goes to Crown Court.
Indictable offences always end up in Crown Court for a Plea and Trial Preparation Hearing (PTPH). This is where they formally charge the defendant (called arraignment), set trial dates, and identify key issues. The defence must provide written statements about their strategy, including any alibi evidence.
Important: The more serious the offence, the more complex and lengthy the pre-trial process becomes.

Access to all documents
Improve your grades
Join milions of students
By signing up you accept Terms of Service and Privacy Policy
Unhappy with your result? The Criminal Appeal Act 1995 gives defendants the right to appeal, whether it's about perceived errors in law, facts, or procedure.
If you were found guilty, you can appeal against your sentence to Crown Court. They might confirm it, decrease it, or even increase it (though only up to what magistrates could have originally imposed).
For those convicted after pleading not guilty, you can appeal against both the conviction and sentence. Crown Court will conduct a complete rehearing with a judge and two lay magistrates, and they can consider new evidence that wasn't available during the original trial.
This appeal system ensures that mistakes can be corrected and that defendants get a fair second chance when things go wrong at the magistrates level.
Reality Check: Appeals aren't automatic wins - you need solid grounds to show something went genuinely wrong in your original trial.

Access to all documents
Improve your grades
Join milions of students
By signing up you accept Terms of Service and Privacy Policy
Case stated appeals are a different route that goes straight to the Queen's Bench Divisional Court, bypassing the usual appeal process.
Here's how it works: magistrates (or Crown Court) are asked to state the case by setting out the facts and their decision. The appeal argues that they got the law wrong based on those facts - it's purely about legal interpretation, not about what actually happened.
These appeals are heard by a panel of judges (usually two) with no witnesses involved. The main argument is always that magistrates made a mistake about the law, not about the facts of the case.
The Divisional Court can confirm, change, or reverse the original decision, or send it back to magistrates with instructions. There's even a possibility of a further appeal to the Supreme Court for really important legal questions.
Key Insight: Case stated appeals are about getting the law right, not about re-arguing what happened - think legal clarification rather than factual disputes.

Access to all documents
Improve your grades
Join milions of students
By signing up you accept Terms of Service and Privacy Policy
Crown Court appeals are more complex and require permission to appeal under the Criminal Appeal Act 1995. A single judge from the Court of Appeal decides whether your case has merit - this filters out weak appeals and saves court time.
Defendants can appeal against conviction or sentence to the Criminal Division. If you have new evidence, it must be believable and significant enough to potentially change the outcome. The court considers whether this evidence would have been allowed at the original trial.
The Criminal Division has wide-ranging powers: they can overturn convictions (quash), reduce them to lesser offences, decrease sentences, dismiss appeals entirely, or order a completely new trial with a fresh jury.
This system balances giving defendants a fair chance to challenge wrongful convictions whilst preventing endless, frivolous appeals that would clog up the courts.
Pro Tip: Appeals aren't easy wins - you need either a clear legal error or compelling new evidence that wasn't available during your original trial.

Access to all documents
Improve your grades
Join milions of students
By signing up you accept Terms of Service and Privacy Policy
Normally, if you're found not guilty, that's the end of it - but there are two rare exceptions where the prosecution can challenge an acquittal.
First, if the jury was nobbled (bribed or threatened), the case can be reopened. Second, under the Criminal Justice Act 2003, cases can be retried when there's new and compelling evidence of guilt, but only for serious offences like rape, terrorism, or racially motivated attacks.
This creates an exception to double jeopardy - the principle that you can't be tried twice for the same offence. However, the Director of Public Prosecutions must personally consent to reopening investigations.
These provisions are controversial because they challenge a fundamental protection, but they exist to ensure that serious criminals don't escape justice due to corrupt juries or major new evidence discoveries.
Important Note: These exceptions are extremely rare and only apply to the most serious crimes with overwhelming new evidence.

Access to all documents
Improve your grades
Join milions of students
By signing up you accept Terms of Service and Privacy Policy
Section 142 of the Criminal Justice Act 2003 sets out five key purposes for sentencing adults: punishment, crime reduction, rehabilitation, public protection, and reparation.
Punishment is about giving offenders what they deserve - it's the "eye for an eye" approach where the sentence should match the crime's severity. Tariff sentences ensure consistency, so similar crimes get similar punishments regardless of who's in the dock.
Deterrence works two ways: individual deterrence aims to stop the offender reoffending through fear of punishment, whilst general deterrence sends a message to potential criminals. Think heavy prison sentences or substantial fines that make others think twice.
These aims sometimes conflict - punishment might require a harsh sentence, whilst rehabilitation might need community service and support. Judges must balance these competing objectives when deciding sentences.
Real World: Modern sentencing tries to be smart about reducing future crime, not just punishing past behaviour - it's about making society safer overall.
Our AI Companion is a student-focused AI tool that offers more than just answers. Built on millions of Knowunity resources, it provides relevant information, personalised study plans, quizzes, and content directly in the chat, adapting to your individual learning journey.
You can download the app from Google Play Store and Apple App Store.
That's right! Enjoy free access to study content, connect with fellow students, and get instant help – all at your fingertips.
19
Smart Tools NEW
Transform this note into: ✓ 50+ Practice Questions ✓ Interactive Flashcards ✓ Full Mock Exam ✓ Essay Outlines
App Store
Google Play
The app is very easy to use and well designed. I have found everything I was looking for so far and have been able to learn a lot from the presentations! I will definitely use the app for a class assignment! And of course it also helps a lot as an inspiration.
Stefan S
iOS user
This app is really great. There are so many study notes and help [...]. My problem subject is French, for example, and the app has so many options for help. Thanks to this app, I have improved my French. I would recommend it to anyone.
Samantha Klich
Android user
Wow, I am really amazed. I just tried the app because I've seen it advertised many times and was absolutely stunned. This app is THE HELP you want for school and above all, it offers so many things, such as workouts and fact sheets, which have been VERY helpful to me personally.
Anna
iOS user
Best app on earth! no words because it’s too good
Thomas R
iOS user
Just amazing. Let's me revise 10x better, this app is a quick 10/10. I highly recommend it to anyone. I can watch and search for notes. I can save them in the subject folder. I can revise it any time when I come back. If you haven't tried this app, you're really missing out.
Basil
Android user
This app has made me feel so much more confident in my exam prep, not only through boosting my own self confidence through the features that allow you to connect with others and feel less alone, but also through the way the app itself is centred around making you feel better. It is easy to navigate, fun to use, and helpful to anyone struggling in absolutely any way.
David K
iOS user
The app's just great! All I have to do is enter the topic in the search bar and I get the response real fast. I don't have to watch 10 YouTube videos to understand something, so I'm saving my time. Highly recommended!
Sudenaz Ocak
Android user
In school I was really bad at maths but thanks to the app, I am doing better now. I am so grateful that you made the app.
Greenlight Bonnie
Android user
very reliable app to help and grow your ideas of Maths, English and other related topics in your works. please use this app if your struggling in areas, this app is key for that. wish I'd of done a review before. and it's also free so don't worry about that.
Rohan U
Android user
I know a lot of apps use fake accounts to boost their reviews but this app deserves it all. Originally I was getting 4 in my English exams and this time I got a grade 7. I didn’t even know about this app three days until the exam and it has helped A LOT. Please actually trust me and use it as I’m sure you too will see developments.
Xander S
iOS user
THE QUIZES AND FLASHCARDS ARE SO USEFUL AND I LOVE Knowunity AI. IT ALSO IS LITREALLY LIKE CHATGPT BUT SMARTER!! HELPED ME WITH MY MASCARA PROBLEMS TOO!! AS WELL AS MY REAL SUBJECTS ! DUHHH 😍😁😲🤑💗✨🎀😮
Elisha
iOS user
This apps acc the goat. I find revision so boring but this app makes it so easy to organize it all and then you can ask the freeeee ai to test yourself so good and you can easily upload your own stuff. highly recommend as someone taking mocks now
Paul T
iOS user
The app is very easy to use and well designed. I have found everything I was looking for so far and have been able to learn a lot from the presentations! I will definitely use the app for a class assignment! And of course it also helps a lot as an inspiration.
Stefan S
iOS user
This app is really great. There are so many study notes and help [...]. My problem subject is French, for example, and the app has so many options for help. Thanks to this app, I have improved my French. I would recommend it to anyone.
Samantha Klich
Android user
Wow, I am really amazed. I just tried the app because I've seen it advertised many times and was absolutely stunned. This app is THE HELP you want for school and above all, it offers so many things, such as workouts and fact sheets, which have been VERY helpful to me personally.
Anna
iOS user
Best app on earth! no words because it’s too good
Thomas R
iOS user
Just amazing. Let's me revise 10x better, this app is a quick 10/10. I highly recommend it to anyone. I can watch and search for notes. I can save them in the subject folder. I can revise it any time when I come back. If you haven't tried this app, you're really missing out.
Basil
Android user
This app has made me feel so much more confident in my exam prep, not only through boosting my own self confidence through the features that allow you to connect with others and feel less alone, but also through the way the app itself is centred around making you feel better. It is easy to navigate, fun to use, and helpful to anyone struggling in absolutely any way.
David K
iOS user
The app's just great! All I have to do is enter the topic in the search bar and I get the response real fast. I don't have to watch 10 YouTube videos to understand something, so I'm saving my time. Highly recommended!
Sudenaz Ocak
Android user
In school I was really bad at maths but thanks to the app, I am doing better now. I am so grateful that you made the app.
Greenlight Bonnie
Android user
very reliable app to help and grow your ideas of Maths, English and other related topics in your works. please use this app if your struggling in areas, this app is key for that. wish I'd of done a review before. and it's also free so don't worry about that.
Rohan U
Android user
I know a lot of apps use fake accounts to boost their reviews but this app deserves it all. Originally I was getting 4 in my English exams and this time I got a grade 7. I didn’t even know about this app three days until the exam and it has helped A LOT. Please actually trust me and use it as I’m sure you too will see developments.
Xander S
iOS user
THE QUIZES AND FLASHCARDS ARE SO USEFUL AND I LOVE Knowunity AI. IT ALSO IS LITREALLY LIKE CHATGPT BUT SMARTER!! HELPED ME WITH MY MASCARA PROBLEMS TOO!! AS WELL AS MY REAL SUBJECTS ! DUHHH 😍😁😲🤑💗✨🎀😮
Elisha
iOS user
This apps acc the goat. I find revision so boring but this app makes it so easy to organize it all and then you can ask the freeeee ai to test yourself so good and you can easily upload your own stuff. highly recommend as someone taking mocks now
Paul T
iOS user